זמן ההתראה על אירוע חירום הינו רגע קריטי וחשוב, פעמים רבות, גילוי והתראה מוקדמים מונעים התפשטות אירוע לממדים גדולים ולתוצאות קשות, זמן התגובה הראשוני באירוע הינו הזמן החשוב ביותר וכדאי שהדיווח הראשוני יהיה מוקדם ככל האפשר.
תגובה מיידית הינה אפליקציה המאפשרת למשתמש דיווח קל, מהיר ומידי של אירועי חירום או מצוקה באמצעות לחצן ראשי אחד, דיווח אשר מגיע לכלל הגורמים הרלוונטיים, בין אם בעסק או בני משפחה, באמצעות התראת דחיפה לנייד היעד. האפליקציה תתעד את התקשורת המתנהלת באירוע, בין הגורמים השונים באמצעות צ’אט, לייב, שכולל אופציה להעברת מידע במגוון אמצעים כגון: תמונות, הודעות, הקלטות קוליות וסרטוני וידאו.
תגובה מיידית הינה אפליקציה לדיווח וניהול אירועי חירום ומצוקה אונליין. זמן ההתראה על אירוע
חירום הינו רגע קריטי וחשוב, פעמים רבות, גילוי והתראה מוקדמים מונעים התפשטות אירוע
לממדים גדולים ולתוצאות קשות, זמן התגובה הראשוני באירוע הינו הזמן החשוב ביותר וכדאי
שהדיווח הראשוני יהיה מוקדם ככל האפשר.
להיות במקום הנכון, בזמן המהיר ביותר.
זמן תגובה ארוך לאירוע, שרשרת דיווחים ופעולות שאינם מתועדים ואינם אחידים.







אפליקציית מבוססת סלולר כפתרון לביצוע פעולות מידיות
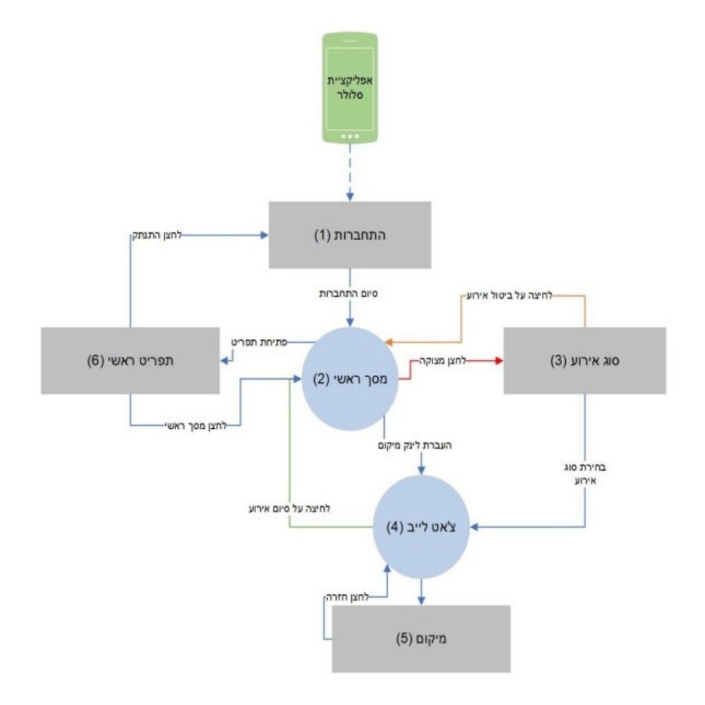
האפליקציה תחולק ל 4 עמודים מרכזיים:
התחברות באמצעות מספר ארגון ומספר תעודות זהות, אשר ביצוע האימות מתבצע בצד השרת אל מול מסד הנתונים.
חיבור תקין יוביל את המשתמש לדף זה, ובו לחצן SOS שתפקידו העיקרי הוא להתריע על אירוע. לאחר לחיצה ממושכת עליו יתרחשו כמה דברים כמו שמירת מיקום הנייד להצגה ראשונית בצ’אט, המשתמש יופנה למסך “סוג אירוע” ועוד.
זהו מסך אשר מופיע למדווח בלבד, ובו יוצג למשתמש סוגים שונים של אירועים
ביטחוניים / בטיחותיים. בלחיצה על כל אחד מהלחצנים המשתמש יועבר למסך הצ’אט, ולכלל המשתמשים תישלח הודעת טקסט על התרעת האירוע הרלוונטי, ובנוסף יהיה ניתן לבטל אירוע.
זהו מסך התכתבות בו ימצאו כלל המשתמשים מאותו הפוליגון והשייכים לאותו הארגון. המשתמשים יוכלו לשלוח הודעות טקסט ומדיה למיניהם, העברת מידע אודות האירוע המתרחש והכל
ב-Real time. קיים צורך במאגר נתונים אשר יכיל פרטים רלוונטיים כמו מיקום האירוע, תמונות.
מודול זה אחראי על טיפול האירוע ע”י משתמש שהוא אחראי לטיפול באירועים.
המודול משמש לטיפול באירועים ע”י אוסף פעולות CRUD:
Read – קריאת מידע על האירוע.
Update – עדכון האירוע לאחר טיפול.
מודול זה אחראי על דיווח אירוע במערכת על ידי המשתמש.
המודול משמש לניהול אירועים ע”י אוסף פעולות CRUD:
Create – יצירת אירוע חדש
Read – קריאת מידע על האירוע
Delete – מחיקת האירוע
מערכת ניהול אינטרנטית- WEB כמענה משלים וכולל לניהול האירוע.
זירת האירוע על גבי מערכת הניהול- להמשך עדכונים שוטפים.
משימות לביצוע בחלוקה לפי סוגי אירוע ולפי תפקידי הניהול השונים
גורמים חיצוניים על פי סוג האירוע ובהתאם לתנאי הרגולציה השונים
ניהול משתמשים, דוחות וייצוא צ'אטים לצורכי תחקור אירועים
צד הלקוח הוא אפליקציית web, אותה אנו מפתחים באמצעות framework react.
צד השרת ממומש ב-django ,הוא מבצע את כל הלוגיקה של התוכנית, ומבצע אינטגרציה עם ה-DB
הממומש באמצעות SQL.
האפליקציה בצד הלקוח היא אתר אינטרנט, משתמע מכך שפרוטוקול התקשורת היחיד בצד הלקוח
הוא HTTP – בקשת מידע מהשרת וקבלת תשובה.
פרוטוקול HTTP משתמש בפרוטוקול TCP אשר מאפשר העברת מידע אמין של מידע.
הבקשות בין השרת ללקוח ולהיפך מתנהלים על גבי החיבור שנוצר בפרוטוקול TCP
זמן התגובה הראשוני לאירוע הינו זמן קריטי ביותר שיכול להפוך אירוע בעל ממדים קטנים לאירוע עם פוטנציאל לנזקים כבדים.
לקבלת פרטים נוספים אודות תגובה מיידית
IntelliJ & VS code: סביבת עבודה נוחה לשימוש בכדי לבנות אפליקציות משתמש ואתרי Web.
React framework: שפת התכנות בצד הלקוח היא JavaScript בעזרת React framework.
Django framework: שפת התכנות והמודל בצד השרת בפרויקט היא Python ואנו מממשים זאת בעזרת Django framework.
MySQL server 8: טבלאות המידע ושכבות ה-DB שמורות ומתממשקות זו עם בסיס נתונים מסוג זה. אנו משתמשים ב-SQLyog עבור ממשק ויזואלי של בסיס הנתונים.
תגובה מיידית הינה אפליקציה המאפשרת למשתמש דיווח קל, מהיר ומידי של אירועי חירום או מצוקה באמצעות לחצן ראשי אחד, דיווח אשר מגיע לכלל הגורמים הרלוונטיים.






